
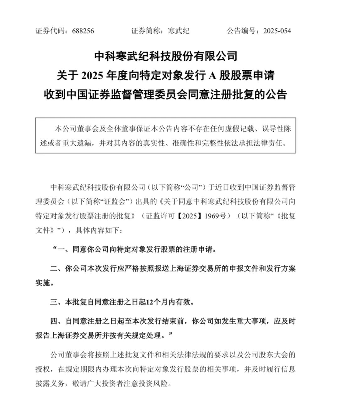
9月9日晚间,寒武纪(688256.SH)公告称,公司于近日收到证监会出具的《关于同意中科寒武纪科技股份有限公司向特定对象发行股票注册的批复》,批复同意公司向特定对象发行股票的注册申请,有效期为12个月。公司将按照相关法律法规和批复文件的要求,在规定期限内办理本次向特定对象发行股票的相关事项,并及时履行信息披露义务。

此前,寒武纪于5月1日披露定增预案,根据最初的预案,寒武纪拟向特定对象发行A股股票募资不超过49.8亿元,用于面向大模型的芯片平台项目、面向大模型的软件平台项目、补充流动资金。
不过,寒武纪在7月18日调整了定增预案。根据其披露的《2025年度向特定对象发行A股股票预案(修订稿)》显示,本次向特定对象发行股票募集资金总额不超过39.85亿元(含本数),扣除发行费用后的净额拟投资于面向大模型的芯片平台项目、面向大模型的软件平台项目和补充流动资金。
截至昨日收盘,寒武纪股价报收1228.07元/股,总市值达5138亿元。
配资门户网提示:文章来自网络,不代表本站观点。